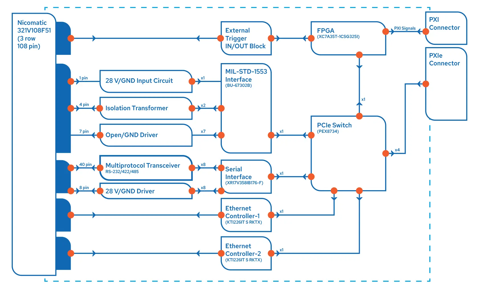
Overview
DE149900 PXIe Multiprotocol Communication Module is a Gen3 x4 PXIe module which has single channel dual redundant MIL-STD-1553 interface, 8-channel RS-232/RS-422/RS-485 serial interface, 2-channel 2.5 Gb/s ethernet interface, 7-channel open/GND discrete outputs, 1-channel 28 V/GND discrete input, 8-channel 28 V/GND discrete outputs and 1-channel external trigger input/output.
Key Features
- PCIe Gen3 x4 communication interface
- Single-channel, dual-redundant MIL-STD-1553 (transformer-coupled) interface
- 8-channel programmable RS-232/RS-422/RS-485 interfaces
- 2-channel 2.5 Gb/s Ethernet interfaces
- 7-channel open/GND discrete outputs
- 1-channel 28 V/GND discrete input
- 8-channel 28 V/open discrete outputs
- 1-channel external trigger input/output
Typical Applications
- Lab usage
- Modular test systems
- Automated Test Equipment (ATE)
- Rugged test equipment
Block Diagram






















